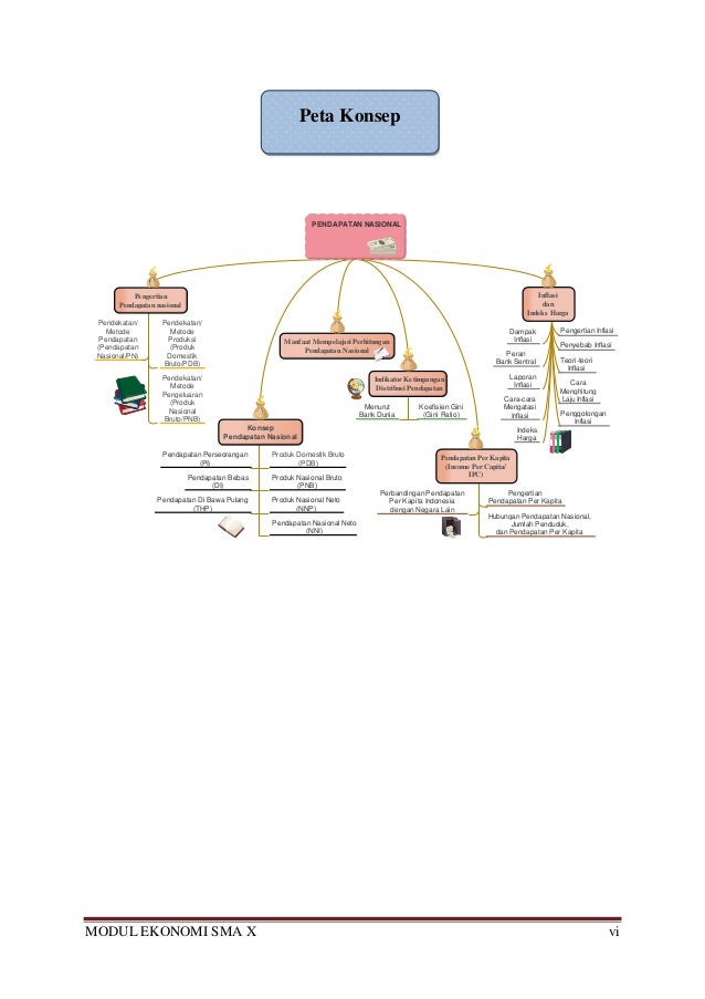
Konsep Pendapatan Nasional

Simak penjelasannya dibawah ini gaes. Pendapatan nasional neto net national income merupakan pendapatan yang dihitung menurut jumlah balas jasa yang diterima oleh masyarakat sebagai pemilik faktor produksi. Pendekatan produksi melalui pendekatan ini pendapatan nasional diartikan sebagai penjumlahan nilai tambah dari setiap barang dan jasa yang dihasilkan oleh suatu negara dalam periode tertentu.
konsep pendapatan nasional

lazy


Pendapatan Nasional Pembelajaran Ekonomi
wardayadi.wordpress.com
lazy


Tugas Ekonomi Pendapatan Nasional Dan Inflasi Ppt Download
slideplayer.info
lazy


Https Encrypted Tbn0 Gstatic Com Images Q Tbn 3aand9gcr20d8yvflad6btkakhqxgrolsxr7nj2oeu038o3xtip41uxjy0 Usqp Cau
encrypted-tbn0.gstatic.com
lazy


Konsep Pendapatan Nasional Brainly Co Id
brainly.co.id
lazy


Doc Pendapatan Nasional Cerberyon Moon Academia Edu
www.academia.edu
lazy


Pendapatan Nasional
www.slideshare.net

Pengertian menurut para ahli perhitungan faktor dan manfaat pendapatan nasional adalah jumlah.

Konsep pendapatan nasional. Perhitungan pendapatan nasional dengan konsep pendapatan nasional gnp dapat dilakukan dengan menjumlahkan permintaan akhir unit unit ekonomi yaitu. Nni nnp pajak tidak langsung. 23 konsep perhitungan pendapatan nasional dalam perhitungan pendapatan nasional suatu negara dikenal lima konsep pendapatan nasional yang perlu di bedakan secara tegas.

Produk domestik bruto gdp produk domestik bruto gross domestic product adalah jumlah total barang dan jasa yang berhasil diproduksi oleh unit unit eknomi di dalam negeri atau domestik dalam satu periode yaitu dalam satu tahun. Pendapatan nasional pendapatan nasional adalah. Untuk pembahasan kali ini kami akan mengulas mengenai konsep pendapatan nasional yang dimana dalam hal ini meliputi definisi serta catatan sejarah untuk lebih memahami simak ulasan dibawah ini.

Pengeluaran ekspor dan impor. Pengertian pendapatan nasional dapat dilihat melalui tiga pendekatan lho yaitu. Rumah tangga berupa konsumi.

Produk domestik bruto produk domestik bruto gross domestic product gdp adalah jumlah produk berupa barang dan jasa yang dihasilkan oleh unit unit produksi dalam suatu. Pendapatan nasional adalah ukuran nilai output berupa barang dan jasa yang dihasilkan suatu negara dalam periode tertentu atau jumlah seluruh pendapatan yang diterima oleh masyarakat dalam suatu negara dalam satu tahun. Pendapatan nasional pn pendapatan nasional atau nasional income ni adalah jumlah pendapatan yang diterima oleh seluruh rumah tangga keluarga rtk di suatu negara dari penyerahan faktor faktor produksi dalam satu periodebiasanya selama satu tahun.

Adapun beberapa konsep pendapatan nasional ialah sebagai berikut. Ni nnp pajak tidak langsung. 6 konsep pendapatan nasional.

Adapun beberapa konsep pendapatan nasional adalah sebagai berikut. Sebelum masuk kedalam pembahasan materi yang akan dibahas yaitu pengertian rumus manfaat konsep dan komponen pendapatan nasional secara lengkap. Produk domestik bruto gdp produk domestik bruto gross domestic product adalah suatu jumlah total barang dan jasa yang berhasil diproduksi oleh unit unit eknomi di dalam negeri atau domestik dalam satu periode yaitu dalam satu tahun.

Pendapatan nasional memiliki peran yang sangat vital bagi sebuah negara karena pendapatan nasional merupakan salah satu tolok ukur keberhasilan perekonomian suatu negara.

lazy


Tugas Modul Pendapatan Nasional Fix
www.slideshare.net
lazy


Pertemuan Ke 2 Pendapatan Nasional Ppt Download
slideplayer.info
lazy


Penghitungan Pendapatan Nasional Ppt Download
slideplayer.info
lazy


Konsep Pendapatan Nasional Pengertian Contoh Rumus Perhitungan
ardra.biz
lazy


Pendapatan Nasional Pajak Tahun Ppt Download
slideplayer.info
lazy


Konsep Pendapatan Nasional
www.slideshare.net
lazy


Pendapatan Nasional Gdp Gnp Nnp Nni Pi Di Idschool
idschool.net
lazy


Bagaimana Cara Menghitung Pendapatan Nasional Simulasikredit Com
www.simulasikredit.com
lazy


Contoh Soal Ekonomi Pendapatan Nasional Soal Utbk Sbmptn 2021 Dan Pembahasan Pdf
www.e-sbmptn.com
lazy


Pendapatan Nasional Dan Pembangunan Indo
123dok.com
lazy


6 Rumus Konsep Pendapatan Nasional
rumus.co.id
lazy


Mengenal Konsep Pendapatan Nasional Dan Cara Menghitungnya
kledo.com
lazy


Perhitungan Pendapatan Nasional Ilmu Ekonomi Id
www.ilmu-ekonomi-id.com
lazy


Bab Vii Pendapatan Nasional
studylibid.com
lazy


Doc 1 Pendapatan Nasional Dimas Ramadan Academia Edu
www.academia.edu
lazy


Pengertian Pendapatan Nasional Metode Dan Kmponennya Dosenpintar
dosenpintar.com
lazy


Pendapatan Nasional
id.scribd.com
lazy


Download Makalah Ekonomi Sma Pendapatan Nasional Docx Ala Zabut
alazabut.blogspot.com
lazy


Pendapatan Nasional Pengertian Manfaat Konsep Metode Perhitungan
www.yuksinau.id
lazy


Pengertian Dan Konsep Konsep Pendapatan
123dok.com
lazy


Mat Eko Stat Eko Metrik Konsep Pendapatan Nasional
tutupohosali081175.blogspot.com
lazy


Makalah Perhitungan Pendapatan Nasional
www.slideshare.net
lazy


Konsep Pendapatan Nasional
studylibid.com
lazy


Gnp Gdp Potensial Pendapatan Nasional
studylibid.com
lazy


Pendapatan Nasional Gdp Gnp Nnp Nni Pi Di Idschool
idschool.net
lazy


Definisi 8 Konsep Pendapatan Nasional
blogkelas.web.id
lazy


6 Konsep Pendapatan Nasional
id.scribd.com
lazy


Konsep Konsep Pendapatan Nasional Porosilmu Com
www.porosilmu.com
lazy


Page 4 Ekonomi C6
emodul.kemdikbud.go.id
lazy


Rpp Pendapatan Nasional
id.scribd.com
lazy


Https Encrypted Tbn0 Gstatic Com Images Q Tbn 3aand9gcrzooebcbvfpfvdfra Yoyltalafmbhvf 4rqhwm6rebxnuf24p Usqp Cau
encrypted-tbn0.gstatic.com
lazy


Ekonomi K 13 Pendapatan Nasional K E L A S A Konsep Pendapatan Nasional Semester 1 Kelas Xi Sma Ma K 13 Tujuan Pembelajaran Pdf Download Gratis
docplayer.info
lazy


Http Eprints Binadarma Ac Id 2920 1 Esensi 20ek Makro 20zifatama 20full Pdf
lazy


Konsep Dan Metode Perhitungan Pendapatan Nasional By Nisrina Ira
prezi.com
lazy


Konsep Pendapatan Nasional Pengertian Contoh Rumus Perhitungan
ardra.biz
lazy


Tugas Modul Pendapatan Nasional Fix
www.slideshare.net
lazy


Konsep Pendapatan Nasional
www.slideshare.net
lazy


Apa Saja Konsep Pendapatan Nasional Diskusi Ekonomi Dictio Community
www.dictio.id
lazy


Bab 7 Pendapatan Nasional Ppt Download
slideplayer.info
lazy


Peta Konsep Pendapatan Nasional
www.slideshare.net
lazy


Soal Ekonomi Sma Menghitung Pendapatan Nasional Dengan Pendekatan Pengeluaran Youtube
www.youtube.com
lazy


Edraw Mind Map Pendapatan Nasional 2
www.slideshare.net
lazy


Konsep Pendapatan Nasional Abstraksi Ekonomi
www.abstraksiekonomi.com
lazy


Bab 7 Pendapatan Nasional Ppt Download
slideplayer.info
lazy


Ekonomi123 Com Pendapatan Nasional Di Indonesia
ilmuekonomi123.blogspot.com
lazy


Doc Zhuchan Sem 5 Pendapatan Nasional Indonesia Randi Iswandi M Azizi Academia Edu
www.academia.edu
lazy


Materi Ajar Pendapatan Nasional Ayo Belajar Ekonomi
masukbueko.blogspot.com
lazy


Pengertian Pendapatan Nasional Beserta Konsep Dan Manfaatnya
pastiguna.com
lazy


Doc Pengertian Dan Konsep Konsep Pendapatan Nasional Musda Nona Balagu Academia Edu
www.academia.edu
lazy


Konsep Pendapatan Nasional Ilmu Ekonomi Id
www.ilmu-ekonomi-id.com
lazy


Ukbm 3 1 4 1 Pendapatan Nasional
id.scribd.com
lazy


Ekonomi123 Com Definisi Pendapatan Nasional
ilmuekonomi123.blogspot.com
lazy


Ekonomi123 Com Pendapatan Nasional
ilmuekonomi123.blogspot.com
lazy


Bab 1 Pendapatan Nasional Pratama1989
pratama1989.wordpress.com
lazy


Pengertian Pendapatan Nasional Manfaat Dan Perhitungan Cekkembali
www.cekkembali.com
lazy


Konsep Konsep Dalam Pendapatan Nasional Gdp Gnp Nnp Ekonomi Sbmptn Un Sma Youtube
www.youtube.com
lazy


Cara Menghitung Konsep Pendapatan Nasional Brainly Co Id
brainly.co.id
lazy


Pendapatan Nasional Pengertian Rumus Manfaat Komponen
rumus.co.id
lazy


6 Konsep Pendapatan Nasional Perhitungan Faktor Manfaat
www.gurupendidikan.co.id
lazy


Pendapatan Nasional Pengertian Rumus Konsep Komponen
thegorbalsla.com
lazy


Soal Pendapatan Nasional Aisyah Fitrianty Academia Edu
www.academia.edu
lazy


7 Konsep Pendapatan Nasional Ekonomi Aktivitas Web
aaktivitas.blogspot.com
lazy


Konsep Konsep Pendapatan Nasional
www.slideshare.net
lazy


1
encrypted-tbn0.gstatic.com
lazy


Konsep Pendapatan Nasional
bankpundi.co.id
lazy


Pengertian Konsep Dan Cara Menghitung Pendapatan Nasional
blog.ruangguru.com
lazy


Arus Dan Kosep Pendapatan Nasional
www.scribd.com
lazy


Pengertian Konsep Dan Cara Menghitung Pendapatan Nasional
blog.ruangguru.com
lazy


Pengertian Pendapatan Nasional Sejarah Konsep Perhitungan Manfaat Dan Faktor Pendapatan Nasional Lengkap Pelajaran Sekolah Online
www.pelajaran.co.id
lazy


1
encrypted-tbn0.gstatic.com
lazy


Tugas Ekonomi Pendapatan Nasional Dan Inflasi Ppt Download
slideplayer.info
lazy


Pendapatan Nasional Manfaat Konsep Dan Perhitungan
saintif.com
lazy


Pertemuan Ke 2 Pendapatan Nasional Ppt Download
slideplayer.info
lazy


Pendapatan Nasional Adalah Pengertian Konsep Dan Cara Menghitung
www.maxmanroe.com
lazy


Ekonomi Bab 3 Konsep Pendapatan Nasional
www.slideshare.net
lazy


Pendapatan Nasional Dan Pertumbuhan Ekonomi Ppt Download
slideplayer.info
lazy


Pendapatan Nasional Pdf
id.scribd.com
lazy


Page 5 Ekonomi C6
emodul.kemdikbud.go.id
lazy


6 Konsep Pendapatan Nasional
dokumen.tips
lazy


Pendapatan Nasional Disebut Juga 8
123dok.com
lazy


Komponen Pendapatan Nasional Tujuan Faktor Dan Rumus
rumus.co.id
lazy


Bab Ii Pendapatan Nasional I Pendapatan
studylibid.com
lazy


Konsep Dan Pengertian Pendapatan Nasional Yang Harus Kamu Tahu Pratama1989
pratama1989.wordpress.com
lazy


Pengertian Pendapatan Nasional Manfaat Konsep Dan Pendekatannya
pendidikan.co.id
lazy


8 Konsep Pendapatan Nasional Serta Contoh Dan Manfaatnya
www.akuntansilengkap.com
lazy


Http Lista Staff Gunadarma Ac Id Downloads Files 30595 P 3 Pendapatan Nasional Dasar Model Fungsi Produksi Pdf
lazy


Konsep Pendapatan Nasional Accounting Media
accounting-media.blogspot.com
lazy


Konsep Pendapatan Nasional Pengertian Contoh Rumus Perhitungan
ardra.biz
lazy


Kd 3 1 Menganalisis Konsep Dan Metode Perhitungan Pendapatan Nasional
www.slideshare.net
lazy


Pengertian Konsep Dan Cara Menghitung Pendapatan Nasional
blog.ruangguru.com
lazy


Pendapatan Nasional Manfaat Konsep Perhitungan Komponen
rumusrumus.com
lazy


Konsep Pendapatan Nasional Pengertian Contoh Rumus Perhitungan
ardra.biz
lazy


Rpp Ekonomi Sma Xi Kd 3 3 Pertemuan 2
www.slideshare.net
lazy


Doc Konsep Pendapatan Nasional Aa Ismail Academia Edu
www.academia.edu
lazy


Kumpulan Materi Pendapatan Nasional 1
www.slideshare.net
lazy


Pendapatan Nasional Pengertian Manfaat Konsep Rumusnya
seputarilmu.com
lazy


Pengertian Pendapatan Nasional Dan Konsep Pendapatan Nasional Serta Cara Menghitung Pendapatan Nasional
www.pustakamadani.com
lazy


Pendapatan Nasional Ppt Download
slideplayer.info

Random Posts